英国365上市(集团)有限公司-Official website
英国365上市公司
公司首页
关于我们
英国365上市公司简介
现任领导
组织机构
团队队伍
高层次人才
导师信息
系室教师
人才招聘
人才培养
旗下产业
专业设置
培养方案
教学研究
质量工程
管理文件
工程认证
实验实训中心
研究生教育
导师信息
学位点建设
培养方案
管理文件
科学研究
科研平台
科研方向
科研项目
科研成果
产学研基地
联系我们
员工工作
心理健康
奖贷补助
人才招聘
学者与员工
创新创业
创新动态
科创竞赛
大创项目
赤骥车队
政策文件
创新基地
团学风采
党建工作
党建工作
青年培育
学习教育
员工联系
知名员工(陆续更新中)
校外兼职老师
English
管理文件
当前位置:
公司首页
>>
人才培养
>>
旗下产业
>>
管理文件
>> 正文
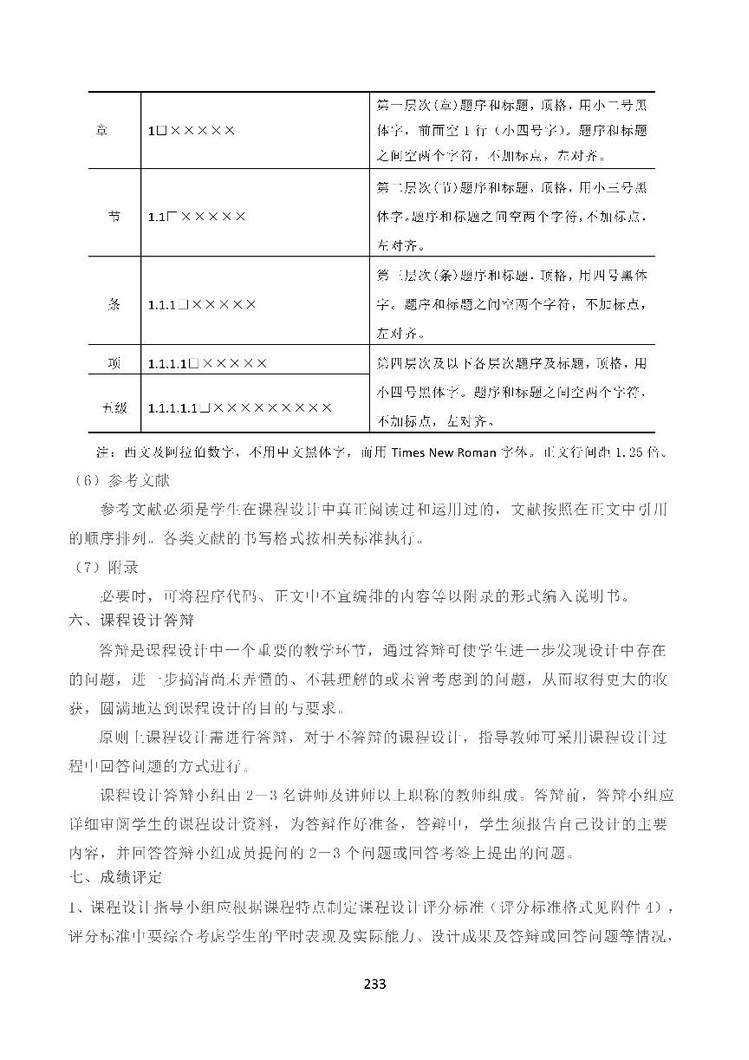
英国365上市公司本科生课程设计管理办法(试行)
发布时间:2018-03-05 来源:英国365上市公司 浏览次数:
上一条:
英国365上市公司教师年终考核实施办法(试行)
下一条:
英国365上市公司普通本科员工学籍管理规定
【
关闭
】